计数器
一、实验目的
1、学会用集成电路构成计数器的方法。
2、掌握中规模集成计数器的使用及功能测试方法。
3、运用集成计数器构成1/N分频器
二、实验内容
以下实验均在扩展板上进行,具体的芯片插法与前述实验相同,区别在于芯片的功能,引脚不同,芯片之间的连接方法不同。
1、测试74LS90的逻辑功能
计数脉冲由单次脉冲源提供,如果从A端输入,从QA端输出,则是二进制计数器;如果从B端输入,从QD,QC,QB输出。则是异步五进制加法计数器;当QA和B端相连,时钟脉冲从A端输入,从QD,QC,QB,QA端输出,则是8421码十进制计数器;当A端和QD端相连,时钟脉冲从B端输入,从QD,QC,QB,QA端输出,则是5421码十进制计数器。输出端QD、QC、QB、QA接一译码器74LS248(或74LS48),经过译码后接至数码管单元的共阴数码管。按表5-1逐项测试并判断该集成块的功能是否正常。具体的接法请参考附录和有关资料。
2、用74LS90设计百进制计数功能,画出电路图,测试逻辑功能并记录
3、设计一个五进制计数器,通过74LS192十进制计数器设计接成5进制计数器,测试逻辑功能并记录。

图1
4、设计一个可控制进制的计数器,当控制量M=0时为五进制,当M=1时为十五进制
由于最大是十五进制,需要用十六进制计数器进行改接,选择芯片7EHC161芯片,测试并记录

图2
1、74ls161
图3
图4
2、74ls192
图5
3、74ls90

图6
图7
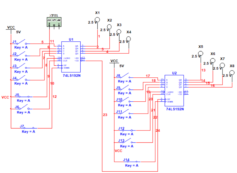
4、74ls192

图8
5、74ls90
图9
三、实验原理及说明
计数器是数字系统中用的较多的基本逻辑器件,它的基本功能是统计时钟脉冲的个数,即实现计数操作,它也可用与分频、定时、产生节拍脉冲和脉冲序列等。例如,计算机中的时序发生器、分频器、指令计数器等都要使用计数器。
74LS90为中规模TTL集成计数器,可实现二分频、五分频和十分频等功能,它由一个二进制计数器和一个五进制计数器构成。其引脚排列图和功能表如下所示:

图10

图11
1、中规模十进制计数器74LS192(或CC40192)
74LS192是同步十进制可逆计数器,它具有双时钟输入,并具有清除和置数等功能,其引脚排列及逻辑符号如下所示:

图12
其功能表如下:表5-2 74LS192的功能表
输入 |
输出 |
MR |
 |
 |
 |
P3 |
P2 |
P1 |
P0 |
Q3 |
Q2 |
Q1 |
Q0 |
1 |
× |
× |
× |
× |
× |
× |
× |
0 |
0 |
0 |
0 |
0 |
0 |
× |
× |
d |
c |
b |
a |
d |
c |
b |
a |
0 |
1 |
|
1 |
× |
× |
× |
× |
加计数 |
0 |
1 |
1 |
|
× |
× |
× |
× |
减计数 |
2、4位二进制同步计数器74LS161
该计数器能同步并行预置数据,具有清零置数,计数和保持功能,具有进位输出端,可以串接计数器使用。它的管脚排列如图5-5所示:
图13
它的功能表如下:
图14
从逻辑图和功能表可知,该计数器具有清零信号/MR,使能信号CEP,CET,置数信号PE,时钟信号CP和四个数据输入端P0~P3,四个数据输出端Q0~Q3,以及进位输出TC,且TC=Q0·Q1·Q2·Q3·CET。
3、计数器的级连使用

图15
4、实现任意进制计数:用复位法获得任意进制计数器
四、实验设备
一台安装Multisim的PC机。